estimateNetworkOutputBounds
Syntax
Description
Add-On Required: This feature requires the AI Verification Library for Deep Learning Toolbox add-on.
dlnetwork bounds
[
computes lower and upper output bounds, YLower,YUpper] = estimateNetworkOutputBounds(net,XLower,XUpper)YLower and
YUpper, respectively, for the network net for
input within the bounds specified by XLower and
XUpper.
The function uses abstract interpretation to compute the range of output values that the network returns when the input is between the specified lower and upper bounds. Use this function to determine the sensitivity of the network predictions to input perturbations. Abstract interpretation can introduce overapproximations so these bounds may not be tight.
[
computes lower and upper output bounds with additional options specified by one or more
name-value arguments. YLower,YUpper] = estimateNetworkOutputBounds(___,Name=Value)
ONNX and PyTorch network bounds
This feature requires the Deep Learning Toolbox Interface for alpha-beta-CROWN Verifier add-on.
[
computes lower and upper output bounds with additional options specified by one or more
name-value arguments. YLower,YUpper] = estimateNetworkOutputBounds(___,Name=Value)
Examples
Estimate the output bounds for an image regression network.
Load a pretrained regression network. This network is a dlnetwork object that has been trained to predict the rotation angle of images of handwritten digits.
load("digitsRegressionNetwork.mat");Load the test data.
[XTest,~,TTest] = digitTest4DArrayData;
Select the first ten images.
X = XTest(:,:,:,1:10); T = TTest(1:10);
Convert the test images to dlarray objects.
X = dlarray(X,"SSCB");Estimate the output bounds for an input perturbation between –0.01 and 0.01 for each pixel. Create lower and upper bounds for the input.
perturbation = 0.01; XLower = X - perturbation; XUpper = X + perturbation;
Estimate the output bounds for each input.
[YLower,YUpper] = estimateNetworkOutputBounds(net,XLower,XUpper);
The output bounds are dlarray objects. To plot the output bounds, first extract the data using extractdata.
YLower = extractdata(YLower); YUpper = extractdata(YUpper);
Visualize the output bounds.
figure hold on for i = 1:10 plot(i,T(i),"ko") line([i i],[YLower(i) YUpper(i)],Color="b") end hold off xlim([0 10]) xlabel("Observation") ylabel("Angle of Rotation") legend(["True value","Output bounds"])

Since R2026a
Load a pretrained regression network. This network is a dlnetwork object that has been trained to predict the rotation angle of images of handwritten digits.
load("digitsRegressionNetwork.mat");Load the test data.
[XTest,~,TTest] = digitTest4DArrayData;
Select the first ten images.
X = XTest(:,:,:,1:10); T = TTest(1:10);
Convert the test images to dlarray objects.
X = dlarray(X,"SSCB");Estimate the output bounds for an input perturbation between –0.01 and 0.01 for each pixel. Create lower and upper bounds for the input.
perturbation = 0.01; XLower = X - perturbation; XUpper = X + perturbation;
Create an AlphaCROWN options object. Optimize the upper bound and optimize over the average objective.
opts = alphaCROWNOptions(InitialLearnRate=0.9,MaxEpochs=20, ... Objective="upper", ... ObjectiveMode="average", ... Verbose=true);
Estimate the output bounds for each input.
[YLower,YUpper] = estimateNetworkOutputBounds(net,XLower,XUpper);
The output bounds are dlarray objects. To plot the output bounds, first extract the data using extractdata.
YLower = extractdata(YLower); YUpper = extractdata(YUpper);
Visualize the output bounds.
figure hold on for i = 1:10 plot(i,T(i),"ko") line([i i],[YLower(i) YUpper(i)],Color="b") end hold off xlim([0 10]) xlabel("Observation") ylabel("Angle of Rotation") legend(["True value","Output bounds"])

Since R2026a
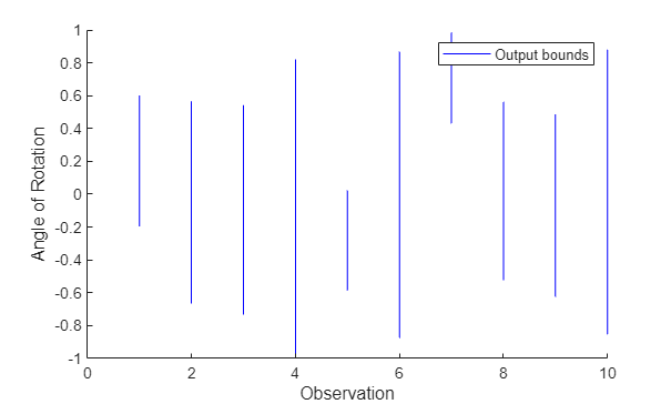
Load a pretrained image regression PyTorch network. This network has been trained to predict the rotation angle of images of handwritten digits.
modelfile = "digitsRotationConvolutionNet.pt";Load the test data.
[XTest,~,TTest] = digitTest4DArrayData;
Select the first ten images.
X = XTest(:,:,:,1:10); T = TTest(1:10);
Estimate the output bounds for an input perturbation between –0.01 and 0.01 for each pixel. Create lower and upper bounds for the input.
perturbation = 0.01; XLower = X - perturbation; XUpper = X + perturbation;
Estimate the output bounds for each input using alpha-CROWN.
options = outputBoundsOptions(Method="alpha-CROWN",Iteration=10);
[YLower,YUpper] = estimateNetworkOutputBounds(modelfile,XLower,XUpper,Algorithm=options,InputDataPermutation=[4 3 1 2]);Visualize the output bounds.
figure hold on for i = 1:10 line([i i],[YLower(i) YUpper(i)],Color="b") end hold off xlim([0 10]) xlabel("Observation") ylabel("Angle of Rotation") legend("Output bounds")

Input Arguments
Input lower bound, specified as a dlarray
object or a numeric array.
If you provide a
dlnetworkobject as input,XLowermust be a formatteddlarrayobject. For more information aboutdlarrayformats, see thefmtinput argument ofdlarray.If you provide an ONNX or PyTorch
modelfileas input,XLowercan be a numeric array or adlarrayobject. See Input Dimension Ordering for more information.
The lower and upper bounds, XLower and XUpper, must have the same size and format. The function computes the results across the batch ("B") dimension of the input lower and upper bounds.
For ONNX and PyTorch networks, the batch dimension is the first dimension of the data after it is permuted to Python® dimension ordering.
Input upper bound, specified as a formatted dlarray
object or a numeric array.
The lower and upper bounds, XLower and XUpper, must have the same size and format. The function computes the results across the batch ("B") dimension of the input lower and upper bounds.
For ONNX and PyTorch networks, the batch dimension is the first dimension of the data after it is permuted to Python dimension ordering.
dlnetwork only
Network, specified as an initialized dlnetwork object. To initialize a dlnetwork object, use the initialize function.
The function supports these layers:
| Layer | Notes and Limitations |
|---|---|
| |
| Supported when PaddingValue is set to
0. |
| |
| |
| Supported when Dilation is set to [1
1] or 1 and
PaddingValue is set to
0. |
| |
| |
Supported when Normalization is set to "none" (since R2022b) or "zerocenter", "zscore",
"rescale-symmetric",
"rescale-zero-one" (since R2023a). Custom
normalization functions are not supported. | |
| |
| |
| |
| |
Supported when Normalization is set to "none" (since R2022b) or "zerocenter", "zscore",
"rescale-symmetric",
"rescale-zero-one" (since R2023a). Custom
normalization functions are not supported. | |
| You can optimize this layer using the α-CROWN algorithm. |
| |
| Supported when DataFormat is set to
"CB" or "SSCB". The data
format is commonly set by the InputDataFormats and
OutputDataFormats options of the
importNetworkFromONNX function. |
| |
| |
You can optimize this layer using the α-CROWN algorithm. | |
| |
The function does not support networks with multiple inputs and multiple outputs.
The function estimates the output bounds using the final layer in the network. For most applications, use the final fully connected layer when computing the output bounds. If your network has a different layer as its final layer, remove the layer before calling the function.
ONNX or PyTorch only
Since R2026a
ONNX or PyTorch model file name specified as a character vector or a string scalar. The
modelfile must be a full PyTorch model (saved using torch.save()) or an ONNX model with the .onnx extension.
Name-Value Arguments
Specify optional pairs of arguments as
Name1=Value1,...,NameN=ValueN, where Name is
the argument name and Value is the corresponding value.
Name-value arguments must appear after other arguments, but the order of the
pairs does not matter.
Example: estimateNetworkOutputBounds(net,XLower,XUpper,MiniBatchSize=32,ExecutionEnvironment="multi-gpu")
estimates the network output bounds using a mini-batch size of 32 and using multiple
GPUs.
All Model Types
Since R2026a
Optimization algorithm, specified as one of these values:
"crown"— Use the CROWN algorithm [4]. This option is the same as using anOutputBoundsOptionsobject with the default values if used with a ONNX or PyTorch network."alpha-crown"— Use the α-CROWN algorithm [6] with default options. This option is the same as using anAlphaCROWNOptionsobject with the default values if used with adlnetwork."alpha-beta-crown"— Use the α,β-CROWN algorithm with default options. This option is only available with ONNX or PyTorch networks.AlphaCROWNOptionsobject — Use the α-CROWN algorithm with custom options. Create anAlphaCROWNOptionsobject using thealphaCROWNOptionsfunction. This option is only available withdlnetwork.OutputBoundsOptionsobject — Use the α,β-CROWN algorithm with custom options. Create aOutputBoundsOptionsobject using theoutputBoundsOptionsfunction. This option is only available with ONNX or PyTorch networks.
For more information, see
The α-CROWN algorithm produces tighter bounds at the cost of longer computation times and requiring more memory.
Note
The α-CROWN algorithm tightens bounds for networks with
reluLayer or leakyReluLayer layers.
Since R2024a
Hardware resource, specified as one of these values:
"auto"– Use a local GPU if one is available. Otherwise, use the local CPU."cpu"– Use the local CPU."gpu"– Use the local GPU."multi-gpu"– Use multiple GPUs on one machine, using a local parallel pool based on your default cluster profile. If there is no current parallel pool, the software starts a parallel pool with pool size equal to the number of available GPUs. Only available when input is adlnetworkobject."parallel-auto"– Use a local or remote parallel pool. If there is no current parallel pool, the software starts one using the default cluster profile. If the pool has access to GPUs, then only workers with a unique GPU perform the computations and excess workers become idle. If the pool does not have GPUs, then the computations take place on all available CPU workers instead. Only available when input is adlnetworkobject."parallel-cpu"– Use CPU resources in a local or remote parallel pool, ignoring any GPUs. If there is no current parallel pool, the software starts one using the default cluster profile. Only available when input is adlnetworkobject."parallel-gpu"– Use GPUs in a local or remote parallel pool. Excess workers become idle. If there is no current parallel pool, the software starts one using the default cluster profile. Only available when input is adlnetworkobject.
The "gpu", "multi-gpu", "parallel-auto", "parallel-cpu", and "parallel-gpu" options require Parallel Computing Toolbox™. To use a GPU for deep learning, you must also have a supported GPU device. For information on supported devices, see GPU Computing Requirements (Parallel Computing Toolbox). If you choose one of these options and Parallel Computing Toolbox or a suitable GPU is not available, then the software returns an error.
For more information on when to use the different execution environments, see Scale Up Deep Learning in Parallel, on GPUs, and in the Cloud.
Dependency
If you specify Algorithm as an AlphaCROWNOptions object, then the execution
environment specified in the options object takes precedence.
dlnetwork only
Since R2023b
Size of the mini-batch, specified as a positive integer.
Larger mini-batch sizes require more memory, but can lead to faster computations.
Dependency
If you specify Algorithm as an AlphaCROWNOptions object, then the value of the
mini-batch size in the options object takes precedence.
Data Types: single | double | int8 | int16 | int32 | int64 | uint8 | uint16 | uint32 | uint64
Since R2026a
Option to enable verbose output, specified as a numeric or logical
1 (true) or
0 (false). When you set this
input to 1 (true), the function
returns the progress of the algorithm by indicating which mini-batch the
function is processing and the total number of mini-batches.
Dependency
If you specify Algorithm as an AlphaCROWNOptions object, then the verbose value
specified in the options object takes precedence.
Data Types: single | double | int8 | int16 | int32 | int64 | uint8 | uint16 | uint32 | uint64 | logical
ONNX or PyTorch only
Since R2026a
Input dimension ordering specified as a numeric row vector. The ordering is the
desired permutation of data in XLower and
XUpper from MATLAB to Python dimension ordering. See Input Dimension Ordering for more
information.
Example: [4 3 1 2]
Number of dimensions in input data specified as a positive integer.
Example: 4
Output Arguments
Output lower bound, returned as a formatted dlarray object if the
input is a dlnetwork or a numeric array if the input is a ONNX or PyTorch
modelfile. For more information about dlarray formats,
see the fmt
input argument of dlarray.
The function estimates the output bounds for each observation across the batch
("B") dimension. If you supply k upper bounds
and lower bounds, then YLower contains k output
lower bounds. For more information, see Algorithms.
Output upper bound, returned as a formatted dlarray object if the
input is a dlnetwork or a numeric array if the input is a ONNX or PyTorch
modelfile. For more information about dlarray formats,
see the fmt
input argument of dlarray.
The function estimates the output bounds for each observation across the batch
("B") dimension. If you supply k upper bounds
and lower bounds, then YUpper contains k output
upper bounds. For more information, see Algorithms.
Algorithms
Let X be the input for which you want to estimate the output bounds.
To use the estimateNetworkOutputBounds function, you must specify a
lower and upper bound for the input. For example, let be a small perturbation. You can define a lower and upper bound for the input
as and , respectively.
To estimate the output bounds for the network net and the input
bounds Xlower and
Xupper, the function performs these steps.
Create an input set using the lower and upper input bounds.
Pass the input set through the network and return an output set. To reduce computational overhead, the function performs abstract interpretation by approximating the output of each layer using the CROWN method [4] (also known as DeepPoly).
Return the minimum and maximum estimated output values for the input set.
If you specify multiple pairs of input lower and upper bounds, then the function estimates the output bounds for each pair of input bounds.
Note
Soundness with respect to floating point: In rare cases, floating-point rounding errors can accumulate which can cause the network output to be outside the computed bounds and the verification results to be different. This can also be true when working with networks you produced using C/C++ code generation.
CROWN (equivalently DeepPoly) and alpha-CROWN are algorithms for neural network verification that use abstract interpretation to prove properties of the neural networks [3], [4], [5], [6].
α-β-CROWN is an algorithm for neural network verification. The algorithm efficiently propagates input bounds through the neural network to produce bounds on the output. You can use the output bounds to verify properties of a neural network, such as the robustness of the network to input perturbations.
CROWN [4] — Formal verification framework that uses convex relaxations to compute certified bounds on neural network outputs under input and/or weight perturbations. It enables provable, scalable robustness guarantees by efficiently bounding worst-case behavior layer-by-layer without exhaustive enumeration. CROWN is an incomplete verification algorithm, meaning that for networks with nonlinear behavior, the bounds on neural network outputs are not exact and overapproximate the exact bounds.
α-CROWN [6] — Extends CROWN using tighter, optimization-based bounds by introducing learnable dual variables (α) that are optimized to strengthen layer-wise convex relaxations. Compared to CROWN, α-CROWN has increased memory and runtime costs. Similar to CROWN, α-CROWN is also an incomplete verification algorithm.
β-CROWN — Further refines bounds by jointly optimizing split constraints (β), enabling branch-and-bound with strong, data-dependent relaxations that significantly tighten certificates and scale to larger networks. For networks with only piecewise linear activations, such as ReLU layers, and no other sources of non-linearity, β-CROWN provides complete verification. This means that β-CROWN has the capacity to return exact neural network output bounds. However, this can add significant memory and runtime costs.
| Algorithm | Tightness of Bounds | Speed of Computation | Memory Consumption |
|---|---|---|---|
CROWN | Loosest bounds | Fastest | Lowest |
α-CROWN | Tighter bounds | Slower | Higher |
α-β-CROWN | Tightest bounds | Slowest | Highest |
References
[1] Goodfellow, Ian J., Jonathon Shlens, and Christian Szegedy. “Explaining and Harnessing Adversarial Examples.” Preprint, submitted March 20, 2015. https://arxiv.org/abs/1412.6572.
[2] Singh, Gagandeep, Timon Gehr, Markus Püschel, and Martin Vechev. “An Abstract Domain for Certifying Neural Networks”. Proceedings of the ACM on Programming Languages 3, no. POPL (January 2, 2019): 1–30. https://doi.org/10.1145/3290354.
[3] Singh, Gagandeep, Timon Gehr, Markus Püschel, and Martin Vechev. “An Abstract Domain for Certifying Neural Networks.” Proceedings of the ACM on Programming Languages 3, no. POPL (January 2, 2019): 1–30. https://doi.org/10.1145/3290354.
[4] Zhang, Huan, Tsui-Wei Weng, Pin-Yu Chen, Cho-Jui Hsieh, and Luca Daniel. “Efficient Neural Network Robustness Certification with General Activation Functions.” arXiv, 2018. https://doi.org/10.48550/ARXIV.1811.00866.
[5] Xu, Kaidi, Zhouxing Shi, Huan Zhang, Yihan Wang, Kai-Wei Chang, Minlie Huang, Bhavya Kailkhura, Xue Lin, and Cho-Jui Hsieh. “Automatic Perturbation Analysis for Scalable Certified Robustness and Beyond.” arXiv, 2020. https://doi.org/10.48550/ARXIV.2002.12920.
[6] Xu, Kaidi, Huan Zhang, Shiqi Wang, Yihan Wang, Suman Jana, Xue Lin, and Cho-Jui Hsieh. “Fast and Complete: Enabling Complete Neural Network Verification with Rapid and Massively Parallel Incomplete Verifiers.” arXiv, 2020. https://doi.org/10.48550/ARXIV.2011.13824.
Extended Capabilities
The estimateNetworkOutputBounds function fully supports GPU acceleration.
By default, estimateNetworkOutputBounds uses a GPU if one is available. You can
specify the hardware that the estimateNetworkOutputBounds function uses by specifying
the ExecutionEnvironment name-value argument.
For more information, see Run MATLAB Functions on a GPU (Parallel Computing Toolbox).
Version History
Introduced in R2022bEstimate network output bounds for pretrained ONNX or PyTorch networks using the new Deep Learning Toolbox™ Interface for alpha-beta-CROWN
Verifier. This new interface supports algorithms like
"alpha-beta-crown" which produce tighter bounds than CROWN leading to
fewer unknown results.
Use the OutputBoundsOptions
object to specify custom options for the α,β-CROWN
Verifier.
Estimate network output bounds for networks with these layers:
Starting in R2026a, the estimateNetworkOutputBounds function supports computing
output bounds using the α-CROWN algorithm. α-CROWN
produces tighter output bounds than the CROWN algorithm [6].
Use the Algorithm property to specify the algorithm to use. To use
α-CROWN with the default options, set Algorithm to
"alpha-crown". To specify custom options for the
α-CROWN algorithm, set Algorithm to an AlphaCROWNOptions
object.
Starting in R2026a, you can track verification progress using the Verbose option. When Verbose is set to
true, the function returns the progress of the algorithm by indicating
which mini-batch the function is processing and the total number of mini-batches.
Estimate network output bounds for networks with these layers:
nnet.onnx.layer.FlattenInto2dLayer(built-in ONNX layer)nnet.onnx.layer.CustomOutputLayer(built-in ONNX layer) withDataFormatset to"CB"or"SSCB". The data format is commonly set by theInputDataFormatsandOutputDataFormatsoptions of theimportNetworkFromONNXfunction.
The estimateNetworkOutputBounds function now supports networks with addition
layers. You can use addition layers to create branched networks. To add an addition layer to
your network, use the additionLayer
function.
Starting from R2024a Update 1, the estimateNetworkOutputBounds function supports
estimating network output bounds in parallel. To perform computations in parallel, set the
ExecutionEnvironment option. By default, the function uses a GPU if
one is available. Performing computations in parallel requires a Parallel Computing Toolbox license.
Before R2024a Update 1, the estimateNetworkOutputBounds function only uses the GPU
if the input data is a gpuArray object.
The estimateNetworkOutputBounds function shows improved performance
because it now uses mini-batches when computing the results. You can use the
MiniBatchSize name-value option to control how many observations the
function processes at once. Larger mini-batch sizes require more memory, but can lead to
faster computations.
Estimate network output bounds for networks with these layers:
maxPooling2dLayer— 2-D max pooling layerglobalMaxPooling2dLayer— 2-D global max pooling layernnet.onnx.layer.ElementwiseAffineLayer— ONNX built-in layer
You can also estimate output bounds for networks with imageInputLayer
and featureInputLayer layers
with the Normalization option set to "zerocenter",
"zscore", "rescale-symmetric",
"rescale-zero-one", or "none".
Estimate network output bounds for networks with these layers:
convolution2dLayerwithDilationset to[1 1]or1andPaddingValueset to0averagePooling2dLayerwithPaddingValueset to0
MATLAB Command
You clicked a link that corresponds to this MATLAB command:
Run the command by entering it in the MATLAB Command Window. Web browsers do not support MATLAB commands.
Select a Web Site
Choose a web site to get translated content where available and see local events and offers. Based on your location, we recommend that you select: .
You can also select a web site from the following list
How to Get Best Site Performance
Select the China site (in Chinese or English) for best site performance. Other MathWorks country sites are not optimized for visits from your location.
Americas
- América Latina (Español)
- Canada (English)
- United States (English)
Europe
- Belgium (English)
- Denmark (English)
- Deutschland (Deutsch)
- España (Español)
- Finland (English)
- France (Français)
- Ireland (English)
- Italia (Italiano)
- Luxembourg (English)
- Netherlands (English)
- Norway (English)
- Österreich (Deutsch)
- Portugal (English)
- Sweden (English)
- Switzerland
- United Kingdom (English)