profileLikelihood
Syntax
Description
[___] = profileLikelihood(
        specifies additional options using one or more name-value arguments. For example, you can
        specify the significance level for the confidence interval and the values for the
        coefficient of interest. mdl,coef,Name=Value)
Examples
Load a table of standardized variables generated from the carbig data set.
load standardizedcar.matThe table tbl contains the variables Horsepower, Weight, and MPG, which represent car horsepower, weight, and miles per gallon, respectively.
Fit a nonlinear model to the data using Horsepower and Weight as predictors, and MPG as the response.
modelfun = @(b,x) exp(b(1)*x(:,1))+b(2)*x(:,2)+b(3); beta0 = [1 1 1]; mdl = fitnlm(tbl,modelfun,beta0)
mdl = 
Nonlinear regression model:
    MPG ~ exp(b1*Horsepower) + b2*Weight + b3
Estimated Coefficients:
          Estimate       SE        tStat       pValue   
          ________    ________    _______    ___________
    b1    -0.57016    0.045819    -12.444     3.7325e-30
    b2    -0.39274    0.043737    -8.9797     1.1804e-17
    b3     -1.1417    0.034104    -33.476    1.3291e-116
Number of observations: 392, Error degrees of freedom: 389
Root Mean Squared Error: 0.516
R-Squared: 0.735,  Adjusted R-Squared 0.733
F-statistic vs. constant model: 539, p-value = 8.27e-113
mdl contains a fitted nonlinear regression model. The coefficient b1 is a nonlinear coefficient because it is inside the exponential term in the model function.
Calculate the profile loglikelihood and confidence interval for b1.
[LV,PV,CI] = profileLikelihood(mdl,"b1");
CICI = 1×2
   -0.6597   -0.4660
The output shows the 95% likelihood-ratio confidence interval for b1.
Plot the profile loglikelihood values for b1 using the plotProfileLikelihood function.
plotProfileLikelihood(mdl,"b1")
The plot shows the loglikelihood values together with the estimated value for b1, the Wald approximation, and the Wald and likelihood-ratio confidence intervals. The calculated values for b1 cover the confidence intervals, and the maximum likelihood estimate for b1 appears at the peak of the profile loglikelihood, confirming it is the maximum likelihood estimate. The likelihood-ratio confidence interval is slightly wider than the Wald interval, and is also asymmetric. However, the closeness of the two intervals suggests that the assumptions of the Wald approximation hold true for this model.
Load the reaction data set.
load reactionThe variables reactants and rate contain data for the partial pressures of three chemicals and their reactant rates. The vector beta contains initial values for the Hougen-Watson model coefficients.
Fit the Hougen-Watson model to the data using the hougen function. Use reactants as the predictor data and rate as the response.
mdl = fitnlm(reactants,rate,@hougen,beta)
mdl = 
Nonlinear regression model:
    y ~ hougen(b,X)
Estimated Coefficients:
          Estimate       SE       tStat     pValue 
          ________    ________    ______    _______
    b1      1.2526     0.86701    1.4447    0.18654
    b2    0.062776    0.043561    1.4411    0.18753
    b3    0.040048    0.030885    1.2967    0.23089
    b4     0.11242    0.075157    1.4957    0.17309
    b5      1.1914     0.83671    1.4239     0.1923
Number of observations: 13, Error degrees of freedom: 8
Root Mean Squared Error: 0.193
R-Squared: 0.999,  Adjusted R-Squared 0.998
F-statistic vs. zero model: 3.91e+03, p-value = 2.54e-13
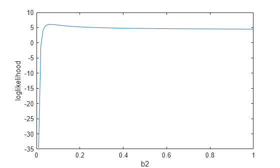
mdl contains the fitted nonlinear regression model. The estimate for b2 is near 0.06 and has a large p-value.
Calculate the profile loglikelihood for b2 in an interval around its estimated value. Plot the loglikelihood values against the specified values for b2.
[LV2,PV2] = profileLikelihood(mdl,"b2",CoefficientValues=[0.01:0.01:1]); plot(PV2,LV2) xlabel("b2") ylabel("loglikelihood")

The profile loglikelihood has a nonlinear elbow shape and does not change significantly for values of b2 larger than 0.1. This result is consistent with the large p-value, which suggests that b2 does not have a statistically significant effect on the response variable.
Input Arguments
Nonlinear regression model, specified as a NonLinearModel object created using fitnlm.
Coefficient of interest, specified as a string, character array, or index. Coefficients not
            specified in coef are called nuisance coefficients. For each value
            of the coefficient of interest, profileLikelihood calculates values for
            the nuisance coefficients. For more information, see Profile Loglikelihood.
Example: "b1"
Example: 3
Data Types: single | double | char | string
Name-Value Arguments
Specify optional pairs of arguments as
      Name1=Value1,...,NameN=ValueN, where Name is
      the argument name and Value is the corresponding value.
      Name-value arguments must appear after other arguments, but the order of the
      pairs does not matter.
    
Example: [LV,PV,CI]=profileLikelihood(mdl,"b2",Alpha=0.01,Scale="log")
        calculates the 99% confidence intervals and values for the coefficient of interest on the
        log scale.
Significance level for the confidence intervals, specified as a numeric value in the range [0,1]. The confidence level of CI is equal to 100(1 – alpha)%. Alpha is the probability that the confidence interval does not contain the true value.
Example: Alpha=0.01
Data Types: single | double
Values for the coefficient of interest, specified as a numeric scalar or vector. When you do
                                    not specify CoefficientValues,
                                                profileLikelihood selects values for
                                                coef that cover a typical
                                    confidence interval.
Example: CoefficientValues=[0:0.02:1]
Data Types: single | double
Scale for plotting the loglikelihood values, specified as
                "linear" or "log". 
- When - Scaleis- "linear", the function selects values for the coefficient of interest that lie on a Euclidean grid.
- When - Scaleis- "log", the function selects values for the coefficient of interest that lie on a logarithmic grid. You can specify- Scaleas- "log"only for positive coefficients.
Example: Scale="log"
Data Types: string | char
Output Arguments
Loglikelihood values, returned as a numeric scalar or vector.
Values for the coefficient of interest, returned as a numeric scalar or vector. You
            can specify PV using the CoefficientValues
            name-value argument. When you do not specify CoefficientValues,
              profileLikelihood returns values for PV that cover
            a typical confidence interval.
Confidence interval for the coefficient of interest, returned as a 1-by-2 numeric
            vector. CI is a likelihood-ratio confidence interval, which
              profileLikelihood calculates by determining the coefficient values for
            which the profile likelihood drops below a threshold.
Data Types: single | double
More About
The profile loglikelihood describes the maximum possible likelihood for a set of nuisance coefficients, given a fixed value of the coefficient of interest. The coefficient of interest is a coefficient that you want to vary, and the nuisance coefficients are the other coefficients in the model formula.
The profile loglikelihood is described by the equation
which contains these variables and terms:
- — Coefficient of interest 
- — Profile loglikelihood function 
- — Nuisance coefficients 
- — Predictor input data 
- — Response input data 
- — Loglikelihood function for theta given and 
Alternative Functionality
You can calculate both Wald and likelihood-ratio confidence intervals for several
      coefficients using the coefCI function.
Version History
Introduced in R2025a
See Also
MATLAB Command
You clicked a link that corresponds to this MATLAB command:
Run the command by entering it in the MATLAB Command Window. Web browsers do not support MATLAB commands.
Select a Web Site
Choose a web site to get translated content where available and see local events and offers. Based on your location, we recommend that you select: .
You can also select a web site from the following list
How to Get Best Site Performance
Select the China site (in Chinese or English) for best site performance. Other MathWorks country sites are not optimized for visits from your location.
Americas
- América Latina (Español)
- Canada (English)
- United States (English)
Europe
- Belgium (English)
- Denmark (English)
- Deutschland (Deutsch)
- España (Español)
- Finland (English)
- France (Français)
- Ireland (English)
- Italia (Italiano)
- Luxembourg (English)
- Netherlands (English)
- Norway (English)
- Österreich (Deutsch)
- Portugal (English)
- Sweden (English)
- Switzerland
- United Kingdom (English)