fit
Description
The fit function fits a configured model for incremental
      dynamic k-means clustering (incrementalDynamicKMeans object) to streaming data. 
Mdl = fit(Mdl,X)Mdl, which is the input
        incremental dynamic k-means clustering model Mdl fit using the predictor
        data X. Specifically, the incremental fit
        function fits the model to the incoming data and stores the updated clustering properties in
        the output model Mdl. For more information,
        see Incremental Dynamic k-Means Clustering
Examples
Create a data set with 20,000 observations of three predictors. The data set contains two groups of 10,000 observations each. Store the group identification numbers in ids.
rng(0,"twister"); % For reproducibility ngroups = 2; obspergroup = 10000; Xtrain = []; ids = []; sigma = 0.4; for c = 1:ngroups Xtrain = [Xtrain; randn(obspergroup,3)*sigma + ... (randi(2,[1,3])-1).*ones(obspergroup,3)]; ids = [ids; c*ones(obspergroup,1)]; end
Shuffle the data set.
ntrain = size(Xtrain,1); indices = randperm(ntrain); Xtrain = Xtrain(indices,:); ids = ids(indices,:);
Create a test set that contains the last 2000 observations of the data set. Store the group identification numbers for the test set in idsTest. Keep the first 18,000 observations as the training set.
Xtest = Xtrain(end-1999:end,:); idsTest = ids(end-1999:end,:); Xtrain = Xtrain(1:end-2000,:); ids = ids(1:end-2000,:);
Plot the training set, and color the observations according to their group identification number.
scatter3(Xtrain(:,1),Xtrain(:,2),Xtrain(:,3),1,ids,"filled");
Create Incremental Model
Create an incremental dynamic k-means model object with a warm-up period of 1000 observations. Specify that the incremental fit function stores two clusters that are merged from the dynamic clusters.  
Mdl = incrementalDynamicKMeans(numClusters=2, ...
    WarmupPeriod=1000, MergeClusters=true)Mdl = 
  incrementalDynamicKMeans
                IsWarm: 0
               Metrics: [1×2 table]
           NumClusters: 2
    NumDynamicClusters: 11
             Centroids: [2×0 double]
      DynamicCentroids: [11×0 double]
              Distance: "sqeuclidean"
  Properties, Methods
Mdl is an incrementalDynamicKMeans model object that is prepared for incremental learning.
Fit Incremental Clustering Model
Fit the incremental clustering model Mdl to the data using the fit function. To simulate a data stream, fit the model in chunks of 100 observations at a time. Because WarmupPeriod = 1000, fit only returns cluster indices after the tenth iteration. At each iteration:
- Process 100 observations. 
- Store the number of dynamic clusters in - numDynClusters, to see how it evolves during incremental learning.
- Overwrite the previous incremental model with a new one fitted to the incoming observations. 
- Update the simplified silhouette performance metrics ( - Cumulativeand- Window) using the- updateMetricsfunction.
- Store the metrics for the merged clusters in - siland the metrics for the dynamic clusters in- dynsil, to see how they evolve during incremental learning.
numObsPerChunk = 100; n = size(Xtrain,1); nchunk = floor(n/numObsPerChunk); sil = array2table(zeros(nchunk,2),"VariableNames",["Cumulative" "Window"]); dynsil = array2table(zeros(nchunk,2),"VariableNames",["Cumulative" "Window"]); numDynClusters = []; for j = 1:nchunk numDynClusters(j) = Mdl.NumDynamicClusters; ibegin = min(n,numObsPerChunk*(j-1) + 1); iend = min(n,numObsPerChunk*j); chunkrows = ibegin:iend; Mdl = fit(Mdl,Xtrain(chunkrows,:)); Mdl = updateMetrics(Mdl,Xtrain(chunkrows,:)); sil{j,:} = Mdl.Metrics{"SimplifiedSilhouette",:}; dynsil{j,:} = Mdl.DynamicMetrics{"SimplifiedSilhouette",:}; end
Analyze Incremental Model During Training
Plot the number of dynamic clusters at the start of each iteration.
plot(numDynClusters)
xlabel("Iteration");
The model initially has 11 dynamic clusters, and 14 dynamic clusters at the final iteration.
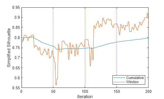
Plot the mean simplified silhouette metric for the merged clusters and the dynamic clusters.
figure; t = tiledlayout(2,1); nexttile h = plot(sil.Variables); ylabel("Simplified Silhouette") xline(Mdl.WarmupPeriod/numObsPerChunk,"b:") legend(h,sil.Properties.VariableNames,Location="southeast") title("Merged Cluster Metrics") nexttile h2 = plot(dynsil.Variables); ylabel("Simplified Silhouette") xline(Mdl.WarmupPeriod/numObsPerChunk,"b:") legend(h2,dynsil.Properties.VariableNames,Location="northeast") xlabel(t,"Iteration") title("Dynamic Cluster Metrics")

After the warm-up period, the updateMetrics function returns performance metrics.  A high metric value indicates that, on average, each observation is well matched to its own cluster and poorly matched to other clusters. The higher metric values in the top plot indicate that the merged clusters provide a better clustering solution for the data than the unmerged dynamic clusters. 
Analyze the Final Clustering Model Using the Test Set
Create a bar chart of the dynamic cluster counts after the final iteration.
figure
bar(Mdl.DynamicClusterCounts)
xlabel("Dynamic Cluster Number");
The bar chart shows that the model assigns the observations equally among the dynamic clusters.
Plot the test data set, and color the points according to the dynamic cluster assignments of the final trained model. Plot the dynamic cluster centroids using blue pentagram markers.
C = Mdl.DynamicCentroids; [~,~,dynIdx] = assignClusters(Mdl,Xtest); figure; scatter3(Xtest(:,1),Xtest(:,2),Xtest(:,3),3,dynIdx,"filled"); hold on scatter3(C(:,1),C(:,2),C(:,3),100,"b","Pentagram","filled"); hold off

The dynamic cluster centroids are located within the overall distribution of the observations, and are equally divided among the two groups in the data.
Plot the test data set and color the points according to the merged cluster assignments of the final trained model. Use the color red for the observations whose merged cluster assignments do not match the group identification numbers. Plot the merged cluster centroids using blue pentagram markers.
C = Mdl.Centroids; idx = assignClusters(Mdl,Xtest); incorrectIds = find(idx ~= idsTest); figure; scatter3(Xtest(:,1),Xtest(:,2),Xtest(:,3),1,idx,"filled"); hold on scatter3(C(:,1),C(:,2),C(:,3),100,"b","Pentagram","filled"); scatter3(Xtest(incorrectIds,1),Xtest(incorrectIds,2),Xtest(incorrectIds,3),5,"r","filled") hold off

The plot shows that the merged centroids lie near the center of each group in the data. The observations with incorrect cluster assignments lie mainly in the region in between the two groups.
Use the helper function AdjustedRandIndex to calculate the adjusted Rand index, which measures the similarity of the clustering indices and the group identification numbers.
AdjustedRandIndex(idx,idsTest)
ans = 0.9584
The adjusted Rand index is close to 1, indicating that the clustering model does a good job of correctly predicting the group identification numbers of the test set observations.
function ARI = AdjustedRandIndex(labels1, labels2) % Helper function to calculate the Adjusted Rand Index (ARI) to % measure the similarity between two clustering labels labels1 % and labels2. C = confusionmat(labels1, labels2); n = numel(labels2); % Calculate sums for rows and columns sumRows = sum(C, 2); sumCols = sum(C, 1); ss = sum(C.^2,"all"); TN = ss-n; % True negatives FP = sum(C*sumCols')-ss; % False positives FN = sum(C'*sumRows)-ss; % False negatives TP = n^2-FP-FN-ss; % True positives if FN == 0 && FP == 0 ARI = 1; else ARI = 2*(TP*TN-FN*FP)/((TP+FN)*(FN+TN)+(TP+FP)*(FP+TN)); end end % LocalWords: ARI
Prepare an incremental dynamic k-means model by specifying two initial clusters and enable the merging of dynamic clusters. The software uses the specified value of NumAdditionalClusters to set an initial number of dynamic clusters. Specify a growth penalty factor of 500, which imposes a higher cost when the incremental fit function adds more dynamic clusters. Also specify a warm-up period of 100 observations.
Mdl = incrementalDynamicKMeans(numClusters=2,MergeClusters=true, ...
    NumAdditionalClusters=1,GrowthPenaltyFactor=500,WarmupPeriod=100)Mdl = 
  incrementalDynamicKMeans
                IsWarm: 0
               Metrics: [1×2 table]
           NumClusters: 2
    NumDynamicClusters: 2
             Centroids: [2×0 double]
      DynamicCentroids: [2×0 double]
              Distance: "sqeuclidean"
  Properties, Methods
Mdl is an incrementalDynamicKMeans model object that is configured for incremental learning. The model initially has two dynamic clusters, and two clusters that are merged from the dynamic clusters.
Load and Sort Data
Load the humanactivity.mat file.
load humanactivity.matThis data set contains 20,000 observations of five physical human activities: Sitting (1), Standing (2), Walking (3), Running (4), and Dancing (5). Each observation has 60 features extracted from acceleration data measured by smartphone accelerometer sensors.
Sort the data set so that the first 5000 observations contain only activity modes 1 and 2, the next 5000 observations contain activity modes 1, 2, and 3, and so on.
rng(0,"twister"); % For reproducibility selectID12 = find(actid == 1 | actid == 2); selectID123 = find(actid == 1 | actid == 2 | actid == 3); selectID1234 = find(actid == 1 | actid == 2 | actid == 3 | actid == 4); batch2 = selectID12(randperm(length(selectID12),5000)); batch3 = selectID123(randperm(length(selectID123),5000)); batch4 = selectID1234(randperm(length(selectID1234),5000)); batch5 = randperm(length(actid),5000)'; feat = [feat(batch2,:); feat(batch3,:); feat(batch4,:); feat(batch5,:)]; actid = [actid(batch2); actid(batch3); actid(batch4); actid(batch5)];
Fit Incremental Clustering Model
Fit the incremental clustering model Mdl to the data by using the fit function. To simulate a data stream, fit the model in chunks of 100 observations at a time. Because WarmupPeriod = 100, fit only returns cluster indices after the first iteration. At each iteration:
- Process 100 observations. 
- Overwrite the previous incremental model with a new one fitted to the incoming observations. 
- Return the dynamic cluster indices for the data chunk. 
- Store - actIDcounts, a matrix that contains the number of observations of each activity mode (columns) assigned to each dynamic cluster (rows), to see how it evolves during incremental learning.
- Store the simplified silhouette performance metrics ( - Cumulativeand- Window) in- silDynamic, to see how they evolve during incremental learning.
n = numel(feat(:,1)); numObsPerChunk = 100; nchunk = floor(n/numObsPerChunk); numIDs = numel(unique(actid)); % Number of unique activity modes actIDcounts = zeros(10,numIDs,nchunk); silDynamic = array2table(zeros(nchunk,2), ... VariableNames=["Cumulative" "Window"]); % Incremental fitting for j = 1:nchunk ibegin = min(n,numObsPerChunk*(j-1) + 1); iend = min(n,numObsPerChunk*j); chunkrows = ibegin:iend; [Mdl,~,dynamicIndices] = fit(Mdl,feat(chunkrows,:)); ids = [dynamicIndices,actid(chunkrows)]; Mdl = updateMetrics(Mdl,feat(chunkrows,:)); silDynamic{j,:} = Mdl.DynamicMetrics{'SimplifiedSilhouette',:}; for k = 1:Mdl.NumDynamicClusters for i = 1:numIDs actIDcounts(k,i,j) = sum(ids(:,1)==k & ids(:,2)==i); end end end
Display the number of merged clusters and dynamic clusters in the model after the final iteration.
Mdl.NumClusters
ans = 2
Mdl.NumDynamicClusters
ans = 5
The final model contains 2 merged clusters and 5 dynamic clusters.
For each dynamic cluster, plot the number of observations belonging to each of the five activity modes to see how they evolve during incremental learning.
figure t = tiledlayout(Mdl.NumDynamicClusters,1,TileSpacing="none"); for c = 1:Mdl.NumDynamicClusters nexttile plot(squeeze(actIDcounts(c,:,:))') xticks(10:10:190); yticks([15 30 45]); xline(5001/numObsPerChunk,"b:") xline(10001/numObsPerChunk,"b:") xline(15001/numObsPerChunk,"b:") yLimits = ylim; ylabel("N_{obs}"); text(155,yLimits(2)-0.2*diff(yLimits), ... sprintf("Dynamic Cluster %d",c),FontSize=8); end legend("ActID 1","ActID 2","ActID 3","ActID 4","ActID 5",location="west") xlabel("Iteration")

The vertical dotted lines in the plot indicate the iteration number at which a new activity mode appears in the streaming data. Each colored line represents a different activity mode. Only two activity modes are present prior to iteration 50. Observations corresponding to activity mode 1 are split between dynamic clusters 1 and 2, while all the activity mode 2 observations are assigned to cluster 3. As more activity mode observations are introduced during iterations 50 through 200, the algorithm allocates them more evenly among all the dynamic clusters. After the final iteration, activity modes 1, 2, and 3 (sitting, standing, and walking) are all assigned to cluster 4, while activity modes 4 and 5 (running and dancing) are distributed equally among the other clusters.
Plot the simplified silhouette metric for the dynamic clusters to see how it evolves over time. A high metric value indicates that, on average, each observation is well matched to its own cluster and poorly matched to other clusters.
figure plot(silDynamic.Variables); xline(5001/numObsPerChunk,"b:") xline(10001/numObsPerChunk,"b:") xline(15001/numObsPerChunk,"b:") xlabel("Iteration") ylabel("Simplified Silhouette") xline(Mdl.WarmupPeriod/numObsPerChunk,'g-.') legend(silDynamic.Properties.VariableNames,Location="southeast")

The window metric value is relatively constant for the first 50 iterations, and then drops slightly between iterations 50 and 113. The metric value jumps significantly at iteration 114, when the algorithm assigns all the activity mode 2 observations to dynamic cluster 4. The final metric value is close to the maximum possible value of 1.
Input Arguments
Incremental dynamic k-means clustering model, specified as an
                incrementalDynamicKMeans model object. You can create
                Mdl by calling incrementalDynamicKMeans
            directly.
Chunk of predictor data, specified as a numeric matrix of n
            observations and Mdl.NumPredictors variables. The rows of
              X correspond to observations, and the columns correspond to
            variables. The software ignores observations that contain at least one missing
            value.
Note
- If - Mdl.NumPredictors- =0,- fitinfers the number of predictors from- X, and sets the corresponding property of the output model. Otherwise, if the number of predictor variables in the streaming data is different from- Mdl.NumPredictors, then- fitissues an error.
- fitsupports only numeric input predictor data. If your input data includes categorical data, you must prepare an encoded version of the categorical data. Use- dummyvarto convert each categorical variable to a numeric matrix of dummy variables. Then, concatenate all dummy variable matrices and any other numeric predictors. For more details, see Dummy Variables.
Data Types: single | double
Output Arguments
Updated incremental dynamic k-means clustering model, returned as
            an incrementalDynamicKMeans model object.
Cluster indices, returned as a numeric column vector of length
              size(X,1). The values of idx correspond to the
            cluster centroids in Mdl.Centroids. If Mdl is
            not warm (IsWarm=false), the corresponding value of
              idx is NaN.
Dynamic cluster indices, returned as a numeric column vector of length
              size(X,1). The values of idxClusters
            correspond to the dynamic cluster centroids in Mdl.DynamicCentroids.
            If Mdl is not warm (IsWarm=false) when the
            software processes an observation in X, the corresponding value of
              idxDynamic is NaN.
More About
The k-means clustering algorithm [2] is a data-partitioning algorithm that assigns observations (points) to exactly
                one of k clusters defined by centroids, where
                        k is specified before the algorithm starts. The
                incremental k-means fit function uses a
                gradient descent method based on the algorithm in [3] to minimize the sum
                of point-to-centroid distances, summed over all k
                clusters.
The incremental dynamic k-means clustering algorithm of [1] was developed for streaming data. After receiving each batch of data, the algorithm can create new cluster centroids in order to obtain a better clustering solution, according to a specified distance metric and growth penalty factor. This factor imposes an additional cost as the number of dynamic clusters increases.
Here, the term cluster refers to a dynamic cluster that the
                software stores in the incrementalDynamicKMeans model object
                        Mdl. When Mdl.MergeClusters is
                        true, Mdl contains the property values
                of an additional fixed number of clusters that are merged from the dynamic
                clusters.
When you call fit with an
                        incrementalDynamicKMeans model object
                        Mdl and a batch of data X:
- If - Mdlhas i missing centroid locations, the function sets their locations equal to the first i unique observations in- X.
- The function finds cluster indices for all the observations in - Xusing the current centroid locations. The cluster index of each observation corresponds to the closest cluster centroid according to the distance metric in- Mdl.
- The function determines whether to add any new clusters and update - NumDynamicClusters, based on the point-to-centroid distances and the growth penalty factor.
- The function updates the p cluster centroids - DynamicCentroidsusing the following steps:- Compute gradients using the distance between each observation and the centroid p. 
- Update the - DynamicClusterCountsvalue- CCpfor cluster p using the formula- CCp,new=(1-ForgettingFactor)*CCp+Cp, where- Cpis the number of observations in- Xthat have cluster index p according to the current model.
- Use 1/ - CCp,newas the learning rate for the gradient descent update.
- Update the cluster centroid p by looping over each observation with cluster index p, using the computed gradient for each observation. 
 
- If - Mdl.MergeClustersis- true, the function updates- Mdl.Centroidsand- Mdl.ClusterCountswith merged dynamic cluster values. Otherwise, the function sets- Mdl.Centroids,- Mdl.ClusterCounts, and- Mdl.NumClustersto the corresponding dynamic cluster property values.
References
[1] Liberty, Edo, Ram Sriharsha, and Maxim Sviridenko. An Algorithm for Online K-Means Clustering. In 2016 Proceedings of the Eighteenth Workshop on Algorithm Engineering and Experiments (ALENEX), 81–89. Society for Industrial and Applied Mathematics, 2016.
[2] Lloyd, S. Least Squares Quantization in PCM. IEEE Transactions on Information Theory 28, no. 2 (March 1982): 129–37.
[3] Sculley, D. Web-Scale k-Means Clustering. In Proceedings of the 19th International Conference on World Wide Web, 1177–78. Raleigh North Carolina USA: ACM, 2010.
Version History
Introduced in R2025a
MATLAB Command
You clicked a link that corresponds to this MATLAB command:
Run the command by entering it in the MATLAB Command Window. Web browsers do not support MATLAB commands.
Select a Web Site
Choose a web site to get translated content where available and see local events and offers. Based on your location, we recommend that you select: .
You can also select a web site from the following list
How to Get Best Site Performance
Select the China site (in Chinese or English) for best site performance. Other MathWorks country sites are not optimized for visits from your location.
Americas
- América Latina (Español)
- Canada (English)
- United States (English)
Europe
- Belgium (English)
- Denmark (English)
- Deutschland (Deutsch)
- España (Español)
- Finland (English)
- France (Français)
- Ireland (English)
- Italia (Italiano)
- Luxembourg (English)
- Netherlands (English)
- Norway (English)
- Österreich (Deutsch)
- Portugal (English)
- Sweden (English)
- Switzerland
- United Kingdom (English)