Variant Manager Workflow to Set Up Variant Configurations for Models
Note
This functionality requires Variant Manager for Simulink®.
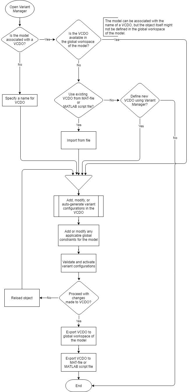
This flow chart shows the high-level workflow to set up variant configurations for a model using Variant Manager.
A variant configuration data object (VCDO) is an instance of the
Simulink.VariantConfigurationData class. The object stores all the variant
configurations and constraints created for a model. The
VariantConfigurationObject model parameter indicates the name of the VCDO
that is associated with a model. You can view and set this value using the
Simulink.VariantConfigurationData field in the Variant Manager.

For more information about variant configurations, see Variant Configurations.
For more information about creating and activating variant configurations in Variant Manager, see Create and Activate Variant Configurations.
See Also
Simulink.VariantConfigurationData | Simulink.VariantConfigurationAnalysis